Click here to download only the PDF version of the application note non-ZIPd Rev 02 13 Aug 2012. PWM Spindle Speed with Mach3 SmoothStepper PMDX-125 or PMDX-126 and PMDX-106 or PMDX-107 Vectric machine output configuration file History Who When What PaulW 01202016 turn Spindle off.
Dyna Mechtronics Dm3000 Lathe Mach Conversion Page 3
Pmdx 126 Wiring To Ac Servo Drive Kollmorgen
Help Pdmx 107 To Ge Spindle Drive
Pmdx Com Products For Cnc And Motion Control Applications
Busybee Cx601 Rpm Sensor To Pmdx 126 107
My Controller Build For My Joe S Cnc Machine Gecko G203v Drives Pmdx 126 With A Usb Smoothstepper And An Antek Power Supply Diy Cnc Cnc Machine Cnc
My Birmingham Ycl 1236gh 12x36 Cnc Lathe Project The Personal Blog Of Steven L Rhine
I Think My K1 Relay Is Dead Laser Diode Control Question
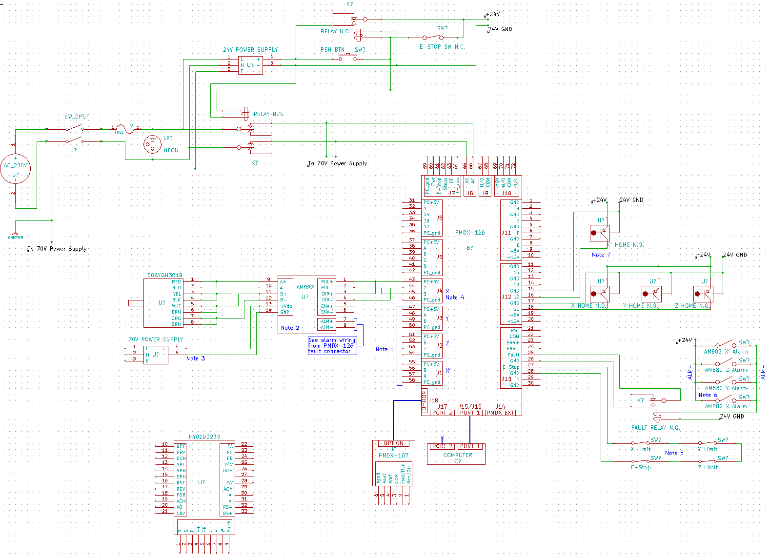
Pdmx 126 With Am822 Drivers And Relays Page 4
I Think My K1 Relay Is Dead Laser Diode Control Question
Pmdx Com Products For Cnc And Motion Control Applications
Microkinetics Drive Rack Conversion Tormach Path Pilot Install Non Tormach 12x Lathe The Personal Blog Of Steven L Rhine
Pmdx Com Products For Cnc And Motion Control Applications
Pdmx 126 With Am822 Drivers And Relays Page 4
Pmdx 126 Multi Mode Break Out Board Circuitlab
Stepper Motor Testing On Pmdx126 Em705 Youtube

Tidak ada komentar:
Posting Komentar